1. 简介
新型洁净灭火剂全氟己酮是一种在常温常压下无色、无嗅、透明、绝缘的液体,具有安全、环保高效的灭火性能,是哈龙和氟化氢类灭火剂的优良替代品。全氟己酮在常温下容易汽化蒸发热是水的1/25,蒸汽压力为水的12倍,这些性质使它易于汽化并以气态存在,依靠吸热达到灭火的效果。
作为洁净灭火剂,全氟己酮不含固体颗粒、油脂和氯溴等破坏臭氧的成分,释放后不留下残余物,能在常压储罐保存,运输方便。
2. 主要技术参数


5. 主要部件
5.1 柜体
采用优质薄钢板加工,拼装结构,表面喷涂防腐处理,外观无焊接、无螺钉,美观大方、坚固耐用。
5.2 储存装置
(1) 用途。用于储存全氟己酮灭火剂,具有封存、释放、充装、超压泄放、压力显示等功能。
(2) 结构。由容器阀、虹吸管、储存容器组成。
储存容器: 为可重复充装的红色环氧漆钢质焊接容器 。
电磁容器阀: 由阀体、电磁驱动装置、活塞、压力表、泄压装置等组成,接上虹吸管后安装在储存容器瓶口上,可电磁启动开启容器阀释放灭火剂。
5.3 压力信号器
(1) 用途。安装于主管路上,用于灭火剂释放后将信号反馈至灭火控制器,再由灭火控制器点亮喷放门灯及发出联动信号。
(2) 结构。由底座、外壳、锁帽、信号引线、活塞、微动开关等组成。外壳及活塞的材质为铜合金。
5.4 喷头
(1) 用途。安装于管路的末端,用于按设计要求均匀的雾化喷洒灭火剂。
(2) 结构。结构已优化设计,能将全氟己酮灭火剂充分雾化均匀喷洒,材质为铜合金。
6. 安装、调试
6.1 安装
6.1.1 准备工作
安装前应先确定灭火装置的放置方位,原则是应方便安装、维护,必要时应校核地板的荷载。
6.1.2 安装柜体
注意要把电气控制线经柜体下部或上部的小孔穿入柜体,并应使用防护套管以免损伤绝缘导线。柜体内底板的四角均设有调整螺栓,用于调整柜体水平稳固地放置于地板上。
6.1.3 储存装置安装
先把出口弯头紧固在容器阀的出口上,并使弯头的出口垂直向上。然后小心把储存装置搬进柜内,可使用短钢管作滚轴把储存装置推进柜体内,注意不要损坏柜体下方的铝合金型材。
6.1.4 管路安装
管路及管件的连接均在出厂前安装过,如图所示安装即可,注意使管路的出口对准柜体面板的喷头开孔。
6.1.5 喷头安装
从柜体前穿过面板对准管路出口装上喷头,可用一个螺丝刀插入喷头的小孔来紧固喷头。
6.1.6 储存装置固定
柜体内中部的薄钢条是用来固定储存钢瓶卡在柜体上的。
6.2 调试
6.2.1 储存压力检查
储存装置出厂前已把压力表开关关闭,压力表应无压力显示。如图所示用扳手逆时针松开1~2圈,压力表马上显示储存压力,指针应处于表盘的绿区。安装定位后,压力表开关无须关上。调整压力表使指针正对上方。
6.2.2 电磁铁动作检查
在试验电磁铁的动作性能时,应小心从容器阀上卸下电磁铁,此时铁芯便因失去支撑而下落,此状态下铁芯已是处于动作位置。因此试验电磁铁时,应倒置电磁铁以使铁芯复位,然后平放电磁铁,再向电磁铁里插入一个作位置参考的小棒,向电磁铁接通不低于18V的直流电(容量不小于1.5A),铁芯将马上推动小棒冲出电磁铁。使用小棒还可以测量铁芯的行程,以检验闸刀能否到达并有余量刺穿膜片。
6.2.3 安全档片
安全档片是为了防止在运输、安装、调试过程中因碰撞、震动使闸刀误动作。在完成电磁铁的动作试验并把电磁铁归位后、投入使用前,必须卸下档片,再紧固电磁铁的四个固定螺钉,否则容器阀将不能打开。档片可放在柜内一边,以便移动瓶组时重新装上。
6.2.4 喷放反馈信号试验
压力信号器的两条引线不分极性,短接即可模拟喷放反馈信号。
7. 操作、维护
7.1 操作
柜式全氟己酮灭火系统具有自动、手动二种启动方式。
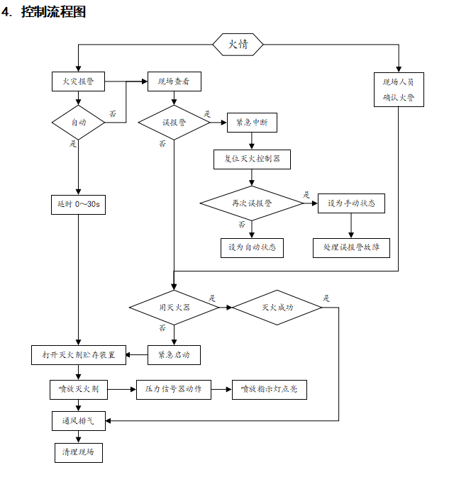
7.1.1自动状态下,若防护区发生有烟雾(或温度上升),该防护区的感烟(或感温)火灾探测器动作并向气体灭火控制器送入一个单一火警信号,气体灭火控制器即进入单一火警状态,同时驱动消防警铃(或声光报警器)发出单一火灾报警信号,此时不会发出启动灭火系统的控制信号。随着该防护区火灾的蔓延,温度持续上升(或烟雾增大),另一回路的感温(或感烟)火灾探测器动作,向气体灭火控制器送入另一个单一火警信号,气体灭火控制器立即确认发生火灾,同时发出复合火灾报警信号及联动信号(关闭空调、送排风装置和防火阀、防火门、防火卷帘等)。经过30秒时间的延时,气体灭火控制器输出信号启动灭火装置,灭火剂施放到该防护区实施灭火。气体灭火控制器接收到压力信号器的反馈信号后显亮防护区门外的放气指示灯,提醒工作人员在通风排气前不要进入。
5.1.2 手动状态下,气体灭火控制器在火灾发生时只发出火灾报警信号而不发出联动信号和启动信号。值班人员应马上赶赴现场,确认火警后按下气体灭火控制器面板上的或现场的“紧急启动”按钮可马上启动灭火系统,同时发出联动信号(关闭空调、送排风装置和防火阀、防火门、防火卷帘等)。在气体灭火控制器发出启动信号输出前,按下气体灭火控制器面板上或现场的“紧急停止”按钮,灭火装置将不会启动。
7.2 维护
7.2.1 日常维护
1)气体灭火系统应由经过专门培训,并经考试合格的专人负责定期检查和维护。
2)每月应对气体灭火系统进行两次检查,检查内容及要求应符合下列规定:
(1) 对灭火剂贮存容器、电磁驱动装置、管路与喷头等全部系统组件进行外观检查。系统组件应无碰撞变形及其他机械性损伤,表面应无锈蚀,保护涂层应完好,铭牌应清晰, 手动操作装置的防护罩、铅封和安全标志应完整。
(2) 储存装置的压力表的指针应在表盘的绿区,低于绿区应及时补压或通知本公司。
7.2.2 每年应对气体灭火系统进行两次全面检查,检查内容和要求除按月检规定的检查外,尚应符合下列规定:
(1) 防护区的开口情况、防护区的用途及可燃物的种类、数量、分布情况,应符合设计规定。
(2) 储存装置柜内的设备、管路和支、吊架的固定情况,应无松动。
(3) 各喷头孔口,应无堵塞。
(4) 进行一次模拟自动启动试验,如有不合格项目,则应重新进行调试。
7.2.3每五年对系统和储存装置、阀件、管道进行一次全面检查维修,包括强度试验、密封性试验、动作试验等,更换密封件、膜片及其他易损件等。
7.2.4 补压
(1)卸下压力表。必须先顺时针旋紧压力表开关的六角螺栓,再逆时针旋转压力表即可。
(2)接上气源。气源应采用合格的工业用氮气,接口与压力表接口相同即外螺纹M12×1。
(3)充气及压力监视。气源连接到储存装置的连接管应设开关阀门及压力显示装置。紧固连接管各连接部位并检查无异后,先打开储存装置容器阀上的压力开关,再缓慢打开开关阀门并密切注意压力显示装置的反映情况。至压力缓慢升高到2.6Mpa即可关闭阀门。
(4)卸下气源。关紧储存装置容器阀上的压力开关及气源的开关阀门,卸下连接管。
(5)装上压力表。装上并顺时针旋紧压力表,再逆时针旋转压力表开关的六角螺栓,至压力表指针动作即可。压力表指针应处于表盘绿区的一半以上。
7.2.5 灭火剂充装
灭火剂的充装需专用设备及特殊工艺,请致电本公司咨询。
8. 常见问题及解决方法
8.1 储存装置压力表无压力显示?
8.1.1 检查储存装置的压力表开关是否已打开。
8.1.2 若压力表开关已打开但压力表还是无压力显示,可能是压力表已损坏。更换压力表的方法:关紧压力表开关,卸下压力表,换上同型号压力表,打开压力表开关。
8.1.3 若换上完好的压力表后打开压力表开关仍无压力显示,可能是增压气已泄漏,请尽快补压,补压方法参见7.2.2说明或致电我公司咨询。
8.2 系统投入使用时是否要把电磁驱动装置上的安全销卸下、保险销拉出?
电磁阀上装有的安全销是为防止运输、安装、调试过程中因碰撞、震动等使闸刀误动作而设。系统投入使用前,需抽出安全销,否则电磁阀不能打开。
安全卡簧是用于锁定手动压把的,仅在机械手动启动容器阀时必须先拉出安全卡簧才能压下手动压把,而手动压把并不影响电磁阀的电气启动。
8.3 电磁阀和压力信号器的接线极性?
电磁阀和压力信号器的两条引线不分极性。
产品推荐

